Ultra Low Cost (ULC) - EL84 Push Pull

Discussion in 'Đèn điện tử' started by Ultraline, 2/9/09.

  1. ClassA

    ClassA Moderator

    Joined:
    5/12/05
    Messages:
    2.524
    Likes Received:
    46
    Re: Dự án: 12W/36W Push Pull Tube Amplifier-Untra Low Cost.

    Em ném một viên sỏi đây này :D , theo sơ đồ trang đầu:
    - bác coi lại bóng T2 nhé, dễ bị quá áp tín hiệu tại lưới lắm nhé. Một nửa chu kỳ sẽ bị khuếch đại quá cao so với chu kỳ còn lại. Méo hài vừa thôi chứ đã không có hồi tiếp mà méo nhiều nữa nghe không được bền lâu. Nếu có thể bác làm một cầu phân áp để giảm bớt tín hiệu vào T2 cho cân bằng hơn
    -giữa cầu diode nắn và tụ nguồn nên có một con điện trở khoảng <1 Ohm 10W để bảo vệ ngắn mạch, đồng thời hạn chế dòng xung nạp làm tổn thọ tụ nguồn.
     
  2. Ultraline

    Ultraline Advanced Member

    Joined:
    14/8/09
    Messages:
    4.757
    Likes Received:
    36
    Re: Dự án: 12W/36W Push Pull Tube Amplifier-Untra Low Cost.

    Em cũng nhìn thấy vấn đề này,nên chọn Rcatot của T2(phần bóng đảo pha) có giá trị 27K và điện trở Ranot là 100K.Gain tại đây tạm tính là 3.7 lần nhưng dòng rất thấp.
    Nếu em giảm gain thêm nữa thì dòng qua đèn đảo pha sẽ rất nhỏ nên điểm làm việc trên anot sẽ bị dời về phía nguồn cao áp dẩn đến không đủ áp AC để kích T1.

    Giá trị 100K và 27K là em có cân nhắc.

    Cảm ơn bác classA,bác cứ ném đá kiểu này thì em rất thích đấy chứ,cứ cụ thể chỉ ra những vấn đề có thể xảy ra thì em rất vui mừng tiếp thu ạ.

    Vụ tụ nguồn thì đúng là em đã bỏ đi trở hạn dòng vì loại công suất lớn khó tìm và nó cồng kềnh không tiện layout trên mạch in,em sẽ tìm cách bổ sung vào vị trí trước diode cầu và cho nối tiếp với cuộn dây out của biến áp nguồn nếu thấy cần thiết.

    Theo em với 2 tụ 220uF/400V thì chưa cần hạn dòng vì diode em đã dùng đến 25A.

    Riêng mạch 36W dùng 4 tụ thì cần có.


    Thân
     
  3. coi

    coi Advanced Member

    Joined:
    3/4/06
    Messages:
    2.221
    Likes Received:
    7
    Re: Dự án: 12W/36W Push Pull Tube Amplifier-Untra Low Cost.

    như thế này mới là MOD chứ...
     
  4. nonew

    nonew Advanced Member

    Joined:
    12/12/05
    Messages:
    703
    Likes Received:
    2
    Location:
    Gò-Vấp, Sài-Gòn
    Re: Dự án: 12W/36W Push Pull Tube Amplifier-Untra Low Cost.

    Với tiêu chí dùng biến áp nguồn làm OPT cho nó dễ và rẻ thì với cách tính như trên là dùng tạm được rồi.
    Ampli sẽ chắn chắn chạy được nhưng cũng đừng quá kỳ vọng vào nó.
    Cách tính biến áp nguồn và OPT là hoàn toàn khác nhau.
    Do mới tập quấn hay đi đặt, mỗi lần làm mỗi khó nên em nghĩ các Bác nên nghiên cứu kỹ các topic hướng dẫn quấn OPT trước đã.
    Nếu đọc mà thấy rắc rối quá thì có thể nhờ các Bác đi trước tính toán giùm.
    Còn nếu vẫn muốn dùng biến áp nguồn làm OPT PP thì nên chọn biến áp xuyến.
    Theo kinh nghiệm thì em thấy các biến áp nguồn dùng Fe E-I thường có cảm kháng cuộn 220v khá thấp (cỡ trên dưới 1H) nên không thích hợp để làm OPT (vì dải tần thấp sẽ rất kém).
    Với biến áp xuyến thì cuộn 220v thường có cảm kháng tương đối (cỡ 10-20H) nên khá thích hợp để làm OPT PP. Tuy nhiên vì cuộn thứ cấp rất khó quấn nhiều lớp xen kẻ với cuộn sơ nên hệ số ghép không cao,làm cho dải tần số cao có thể bị ảnh hưởng.
    Như ở bài viết trước đây, em cũng cho rằng nên tìm biến áp có 2 cuộn sơ riêng biệt sẽ tốt hơn. Đấu nối tiếp như khi xài điện 220v sẽ thành cuộn sơ của OPT PP. Nên tránh dùng biến áp có cuộn sơ đấu sẳn chỉ ra 3 dây (trừ khi đo điện trở 2 cuộn hoàn toàn bằng nhau).
    Về cuộn thứ cấp:
    Biến áp 220v/9v thì tương đương với OPT 4k7/8ohm
    Biến áp 220v/9v thì tương đương với OPT 3k5/6ohm
    Biến áp 220v/10v thì tương đương với OPT 3k8/8ohm
    Biến áp 220v/10v thì tương đương với OPT 2k9/6ohm
    Biến áp 220v/12v thì tương đương với OPT 2k7/8ohm
    Biến áp 220v/12v thì tương đương với OPT 2k/6ohm.

    Chúc các Bác sớm có đồ chơi mới
     
  5. Ultraline

    Ultraline Advanced Member

    Joined:
    14/8/09
    Messages:
    4.757
    Likes Received:
    36
    Re: Dự án: 12W/36W Push Pull Tube Amplifier-Untra Low Cost.

    Cảm ơn bác nonew thật to. :D

    Bác cho em hỏi thêm là công suất của biến áp nguồn là 100W thì khi làm OPT nó được khoảng bao nhiêu W?(tương đối thôi vì em biết chất lượng của biến áp nguồn cũng không phải lúc nào cũng như nhau) :D

    Thân.
     
  6. minhtriet

    minhtriet Advanced Member

    Joined:
    12/2/08
    Messages:
    4.527
    Likes Received:
    6
    Location:
    Huế
    Re: Dự án: 12W/36W Push Pull Tube Amplifier-Untra Low Cost.

    Bác cho em hỏi là BA xuyến đổi điện HC bán ngoài thị trường có 2 cuộn 110V độc lập nối tiếp nhau có đáp ứng được yêu cầu không?
    Nếu như trên thì chỉ cần quấn thêm cuộn 10V nữa là thành cái OPT PP cho dự án này?
    Nếu vậy thì quá tiện rồi :D
    Thân.
     
  7. oDoh5

    oDoh5 Advanced Member

    Joined:
    30/3/09
    Messages:
    2.001
    Likes Received:
    5
    Location:
    DNCity
    Re: Dự án: 12W/36W Push Pull Tube Amplifier-Ultra Low Cost.

    Em thấy sao các Bác không mời đại cao thủ về đèn đóm là Kụ Supermode vào bàn luận cho dự án Un-tờ-da-lâu-chốt này nó đi nhanh và đi đúng nhể :p
    Thân,
     
  8. Ultraline

    Ultraline Advanced Member

    Joined:
    14/8/09
    Messages:
    4.757
    Likes Received:
    36
    Re: Dự án: 12W/36W Push Pull Tube Amplifier-Ultra Low Cost.

    Chị Siêu mẩu này chỉ giỏi dẹo dẹo thôi bác ui :lol:

    Chổ nào mà nó hơi mơ hồ là chỉ lăng săng lắm nhưng chổ nào nó cụ thể quá thì tránh mặt để mình em chịu...trận thôi. :lol:

    Mọi thứ đã ổn rồi,1 mặt em đặt PCb,mặt khác em chờ cái OPT về đến là tiến hành lấy thông số chuẩn,nếu OK thì đặt hàng loạt,chưa OK thỉ chỉnh lại chút đỉnh,chắc chắn sẽ kết thúc được,em tự tin mà. :lol:

    Thân.
     
  9. minhtriet

    minhtriet Advanced Member

    Joined:
    12/2/08
    Messages:
    4.527
    Likes Received:
    6
    Location:
    Huế
    Re: Dự án: 12W/36W Push Pull Tube Amplifier-Ultra Low Cost.

    Hehe, bác đọc thêm cái này để biết về tam lão của GVTeam :D
    Một mình Cụ "Càn Khôn Vô Kỳ Sự" là quá đủ rồi :D
    viewtopic.php?f=10&t=12345&start=75
     
  10. Ultraline

    Ultraline Advanced Member

    Joined:
    14/8/09
    Messages:
    4.757
    Likes Received:
    36
    Re: Dự án: 12W/36W Push Pull Tube Amplifier-Ultra Low Cost.

    Thì đó,cái chất của Lão là chơi những thứ thâm sâu bí hiểm thôi. :lol:

    Âm hình,cáp nguồn,loa bass to/nhỏ,tốc suất,linh kiện độc...Lão khoái lắm đó. :lol:

    Mấy cái cỏn con này nó ngoài vùng phủ sóng,bác mà hỏi thì Lão quăng cho cái link tiếng Anh đọc nổ đom đóm luôn.


    Em bị rồi,mới sáng này chứ đâu. :lol:

    P/S: Chị có đi ngang đây thì đừng có mà chửi nhá nhá,em vui tí :lol:
     
  11. ClassA

    ClassA Moderator

    Joined:
    5/12/05
    Messages:
    2.524
    Likes Received:
    46
    Re: Dự án: 12W/36W Push Pull Tube Amplifier-Untra Low Cost.

    Bác cho em thêm các giá trị điện áp đo được ở các nút mạch để tiện ném đá hơn, bây chừ em hơi bê tha nên lười tính toán lắm. :)
    Về điện trở bảo vệ cũng là do em thấy đồ hãng Nhật Bủn hay xài kiểu này, hạn chế dòng qua tụ lúc quá độ(dòng này có thể lên đến vài chục A trong thời gian rất ngắn), giúp duy trì độ bền của tụ nguồn. Nó cũng giúp bảo vệ diode, vì thường cầu chì nguồn là loại cầu chì cháy chậm. Bác lắp điện trở trước cầu diode là chuẩn luôn đó.
     
  12. Ultraline

    Ultraline Advanced Member

    Joined:
    14/8/09
    Messages:
    4.757
    Likes Received:
    36
    Re: Dự án: 12W/36W Push Pull Tube Amplifier-Untra Low Cost.

    OK,bác chờ em đo trên mạch thật rồi em post ạ-em đang ngồi cà phê nên không trả lời liền được. :lol:
    Thân.
     
  13. Ultraline

    Ultraline Advanced Member

    Joined:
    14/8/09
    Messages:
    4.757
    Likes Received:
    36
    Re: Dự án: 12W/36W Push Pull Tube Amplifier-Untra Low Cost.

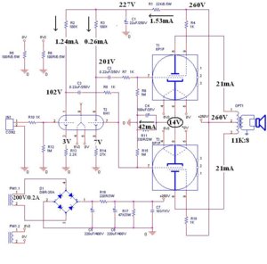
    Đã có số đo thật trên mạch 12W.




    Bác classA ngâm cứu nhé.
    Thân.
     

    Attached Files:

    • 12w.JPG
      12w.JPG
      File size:
      70,9 KB
      Views:
      1.523
  14. luatvista

    luatvista Advanced Member

    Joined:
    2/7/08
    Messages:
    902
    Likes Received:
    5
    Re: Dự án: 12W/36W Push Pull Tube Amplifier-Untra Low Cost.

    1.hieu_ma: 2 board mạch 36W hoàn chỉnh,2 OPT,2 biến áp nguồn + bóng (6ohm/kênh)
    2.tuannh66:2 board mạch 36W hoàn chỉnh,2 OPT,2 biến áp nguồn.
    3.taigl:2 board mạch 12W hoàn chỉnh,2 OPT,2 biến áp nguồn.
    4.kulyman:2 board mạch 12W hoàn chỉnh-không bóng,2 OPT,2 biến áp nguồn.
    5.wfo555:2 board mạch in 36W.
    6.longpcb:2 board mạch in 36W.
    7.longpcb:2 board mạch in 12W,2 OPT.
    8.tranchien:2 board mạch in 12W(không linh kiện),2 OPT.
    9.Bluestar: đầy đủ
    10.Sibachao:2 board mạch in 12W (chỉ lấy board và đèn),2 OPT,2 biến áp nguồn
    11 piratevn : 2 board mạch 12W hoàn chỉnh,2 OPT,2 biến áp nguồn. ( Full )
    12. kobietgi :2board 36w hoàn chỉnh, 2 OPT, 2 biến áp nguồn (full)
    13.meoptt:2board 36w hoàn chỉnh, 2 OPT, 2 biến áp nguồn (full)
    14. ssass : 2 board mạch 12w Sài Gòn (không linh kiện) + bóng .
    15 anhlongtranf: 1 bo 12W + 1 bo 36W (không linh kiện) + đủ bóng
    16.vusonlvb:2 board mạch in 36W.
    17.khangdep: 2 board 12w, 2 OPT,2 biến áp nguồn đủ bóng(có đế). (không linh kiện)
    18. niubai68 : 2board 12w , 2 OPT , đủ bóng.
    19. chinh93q: 2board 36w hoàn chỉnh, 2 OPT, 2 biến áp nguồn (full).
    20.dungphuong79: 2boar 12w hoàn chỉnh,2OPT,2 biến áp nguồn
    21. Nghe ke : 2 board 36W, 1 OPT, 1 biến áp nguồn + bóng ( một bộ )
    22. luatvista : 2 board mạch in 12W , 2 OPT, 2 biến áp nguồn, bóng công suất cho bo 12W
    23. waangfu77: 2 board mạch in 36W , 2 OPT, 2 biến áp nguồn.
    24. ddinhchi: 02 board mạch in 12w hoàn chỉnh, 2 opt, 2 biến áp nguồn, đủ bóng có đế

    Em Edit nhé
     
  15. DIY-lover

    DIY-lover Advanced Member

    Joined:
    12/8/07
    Messages:
    7.338
    Likes Received:
    87
    Location:
    TBG - HCMC
    Re: Dự án: 12W/36W Push Pull Tube Amplifier-Untra Low Cost.

    Em không rành lắm về OPT nhưng qua thử đo đạc một số BA nguồn cả EI và xuyến thì thường cái xuyến có cảm kháng lớn hơn chút đỉnh nhưng vẫn rất nhỏ để ứng dụng cho OPT cho dự ớn này, Việc chọn trở kháng bao nhiêu theo Em không theo một công thức nào cả mà nên nghe thử để chọn loại cho âm thanh tốt nhất.

    Chỗ bôi xanh ở trên theo Em là không chính xác vì nếu cho OPT nguồn này đánh trên những loa xuống được 30Hz thì mấy cái OPT dùng BA nguồn như trên chỉ xuống được 50Hz là cùng và rất méo.

    Theo Em, cái OPT cho Amp 36W thì Bác Chủ nên làm và thử nghiệm trước rồi chọn lựa theo thực nghiệm cái tốt nhất. Chắc là Bác nhớ trước đây Bác đã đo đáp tần các Amp tại TBG thì phần lớn không xuống được 20Hz trên tải trở, Có lẽ do công thức mà các Cụ đã thường làm trước đây chưa ổn đâu, chắc là do cảm kháng hơi thiếu đó.
     
  16. ClassA

    ClassA Moderator

    Joined:
    5/12/05
    Messages:
    2.524
    Likes Received:
    46
    Re: Dự án: 12W/36W Push Pull Tube Amplifier-Ultra Low Cost.

    Rồi, ném sỏi tiếp:
    -Mu của đèn 6H1 là 35, vậy nửa đèn đầu có gain khoảng 20, nửa sau gain khoảng 3 lần. Với 1Vp-p đầu vào là sẽ có 20Vp-p đưa vào lưới nửa đèn sau, vậy là overdrive rồi. Hai đèn CS kéo đẩy sẽ làm việc với tín hiệu vào lưới khác nhau tới 3 lần, vậy tín hiệu ra em sợ méo như người vừa bị móc mất điện thoại Vertu ý.
    -Với dòng tĩnh nửa sau 6H1 quá nhỏ, làm việc gần vùng cutoff của đèn, cũng méo kinh khủng luôn, sợ méo hài kiểu này nghe giống bán dẫn

    Đề xuất:
    -bác cải tiến bằng cách thay trở cathode của nửa sau 6H1 tử 27k thành 2.2k để đưa em nó về cuộc sống bình thường. Đưa tín hiệu vào lưới của nó qua mạch phân áp khoảng 20 lần, có thể dùng biến trở để chỉnh, lúc này muốn chỉnh cho đối xứng hay không đối xứng thế nào tùy ý.
    -các điện trở thoát lưới không nên để 1M, sách Tàu dạy đừng nên quá 470k, hình như lớn quá mấy con điện tích ở lưới nó bị chậm chạp gây nhiễu hay gì đó không đáng có. Em đọc sách đến đoạn này bị xé mất mấy trang..chắc do thời ngày xưa chưa có giấy vệ sinh như bây giờ :lol:
     
  17. DIY-lover

    DIY-lover Advanced Member

    Joined:
    12/8/07
    Messages:
    7.338
    Likes Received:
    87
    Location:
    TBG - HCMC
    Re: Dự án: 12W/36W Push Pull Tube Amplifier-Ultra Low Cost.

    Bó giò !!!
    Dạ, trở thoát lưới khoảng 100k-470k Cụ ạ.
     
  18. ClassA

    ClassA Moderator

    Joined:
    5/12/05
    Messages:
    2.524
    Likes Received:
    46
    Re: Dự án: 12W/36W Push Pull Tube Amplifier-Ultra Low Cost.

    Thêm tí hình minh họa lấy từ mạng về:
     
  19. minhtriet

    minhtriet Advanced Member

    Joined:
    12/2/08
    Messages:
    4.527
    Likes Received:
    6
    Location:
    Huế
    Re: Dự án: 12W/36W Push Pull Tube Amplifier-Ultra Low Cost.

    Cái này lại 510k, lại sai so với sách Tàu của bác rồi :mrgreen:
     
  20. Hamcq

    Hamcq Advanced Member

    Joined:
    6/12/05
    Messages:
    874
    Likes Received:
    6
    Re: Dự án: 12W/36W Push Pull Tube Amplifier-Ultra Low Cost.

    Cho phép lão Ham góp ý:
    1- Rất cần có hồi tiếp âm tòan cục từ loa về K đèn đầu.
    2- Kết cấu đảo pha- driver của mạch này khó đưa ra 2 biên độ cân bằng, đồng thời tăng thêm một tầng khuếch đại, dễ tăng "méo", chi bằng theo kết cấu Anod v1 thẳng vô G1 v2, Anod và Katod v2 là hai điện trở cân nhau. Như thế V1 khuếch đại, V2 đảo pha. Biên độ không thiếu để lái công suất. Mạch kiễu này trên web rát nhiều.
     
  21. tuannh66

    tuannh66 Advanced Member

    Joined:
    9/8/09
    Messages:
    82
    Likes Received:
    10
    Re: Dự án: 12W/36W Push Pull Tube Amplifier-Ultra Low Cost.

    Đúng là vạn sự khởi đầu nan
     
  22. Ultraline

    Ultraline Advanced Member

    Joined:
    14/8/09
    Messages:
    4.757
    Likes Received:
    36
    Re: Dự án: 12W/36W Push Pull Tube Amplifier-Ultra Low Cost.

    Quá nhiều ý kiến hay.
    Em ngâm cứu từ phương án nào đơn giản mà hiệu quả,khỏi phải sửa lại PCB. :lol:
    Cảm ơn các bác.
     
  23. Ultraline

    Ultraline Advanced Member

    Joined:
    14/8/09
    Messages:
    4.757
    Likes Received:
    36
    Re: Dự án: 12W/36W Push Pull Tube Amplifier-Ultra Low Cost.

    Vẫn phải chừa chút xíu méo các bác ui.

    Nó mà không méo hài được thì cái 6P1P này không khấm khá đâu.

    Em làm chuẩn nghe rất khó...ưa :lol:
     
  24. meoptt

    meoptt Advanced Member

    Joined:
    15/9/07
    Messages:
    205
    Likes Received:
    0
    Location:
    Hà nội
    Re: Dự án: 12W/36W Push Pull Tube Amplifier-Ultra Low Cost.

    Dự án này đã gây được sự chú ý của các cao thủ rùi! Hay quá! E edit lại nhé!

    1.hieu_ma: 2 board mạch 36W hoàn chỉnh,2 OPT,2 biến áp nguồn + bóng (6ohm/kênh)
    2.tuannh66:2 board mạch 36W hoàn chỉnh,2 OPT,2 biến áp nguồn.
    3.taigl:2 board mạch 12W hoàn chỉnh,2 OPT,2 biến áp nguồn.
    4.kulyman:2 board mạch 12W hoàn chỉnh-không bóng,2 OPT,2 biến áp nguồn.
    5.wfo555:2 board mạch in 36W.
    6.longpcb:2 board mạch in 36W.
    7.longpcb:2 board mạch in 12W,2 OPT.
    8.tranchien:2 board mạch in 12W(không linh kiện),2 OPT.
    9.Bluestar: đầy đủ
    10.Sibachao:2 board mạch in 12W (chỉ lấy board và đèn),2 OPT,2 biến áp nguồn
    11 piratevn : 2 board mạch 12W hoàn chỉnh,2 OPT,2 biến áp nguồn. ( Full )
    12. kobietgi :2board 36w hoàn chỉnh, 2 OPT, 2 biến áp nguồn (full)
    13.meoptt:2board 36w hoàn chỉnh, 2 OPT, 2 biến áp nguồn (full)+2board 12W hoàn chỉnh+2OPT+2biến áp nguồn(Full)
    14. ssass : 2 board mạch 12w Sài Gòn (không linh kiện) + bóng .
    15 anhlongtranf: 1 bo 12W + 1 bo 36W (không linh kiện) + đủ bóng
    16.vusonlvb:2 board mạch in 36W.
    17.khangdep: 2 board 12w, 2 OPT,2 biến áp nguồn đủ bóng(có đế). (không linh kiện)
    18. niubai68 : 2board 12w , 2 OPT , đủ bóng.
    19. chinh93q: 2board 36w hoàn chỉnh, 2 OPT, 2 biến áp nguồn (full).
    20.dungphuong79: 2boar 12w hoàn chỉnh,2OPT,2 biến áp nguồn
    21. Nghe ke : 2 board 36W, 1 OPT, 1 biến áp nguồn + bóng ( một bộ )
    22. luatvista : 2 board mạch in 12W , 2 OPT, 2 biến áp nguồn, bóng công suất cho bo 12W
    23. waangfu77: 2 board mạch in 36W , 2 OPT, 2 biến áp nguồn.
    24. ddinhchi: 02 board mạch in 12w hoàn chỉnh, 2 opt, 2 biến áp nguồn, đủ bóng có đế
     
  25. wfo555

    wfo555 Advanced Member

    Joined:
    18/9/07
    Messages:
    247
    Likes Received:
    8
    Re: Dự án: 12W/36W Push Pull Tube Amplifier-Ultra Low Cost.

    E cũng xin edit lại nhé! thêm 02 board mạch in 12W vì còn đủ bóng

    1.hieu_ma: 2 board mạch 36W hoàn chỉnh,2 OPT,2 biến áp nguồn + bóng (6ohm/kênh)
    2.tuannh66:2 board mạch 36W hoàn chỉnh,2 OPT,2 biến áp nguồn.
    3.taigl:2 board mạch 12W hoàn chỉnh,2 OPT,2 biến áp nguồn.
    4.kulyman:2 board mạch 12W hoàn chỉnh-không bóng,2 OPT,2 biến áp nguồn.
    5.wfo555:2 board mạch in 36W và 2 board mạch in 12W
    7.longpcb:2 board mạch in 12W,2 OPT.
    8.tranchien:2 board mạch in 12W(không linh kiện),2 OPT.
    9.Bluestar: đầy đủ
    10.Sibachao:2 board mạch in 12W (chỉ lấy board và đèn),2 OPT,2 biến áp nguồn
    11 piratevn : 2 board mạch 12W hoàn chỉnh,2 OPT,2 biến áp nguồn. ( Full )
    12. kobietgi :2board 36w hoàn chỉnh, 2 OPT, 2 biến áp nguồn (full)
    13.meoptt:2board 36w hoàn chỉnh, 2 OPT, 2 biến áp nguồn (full)+2board 12W hoàn chỉnh+2OPT+2biến áp nguồn(Full)
    14. ssass : 2 board mạch 12w Sài Gòn (không linh kiện) + bóng .
    15 anhlongtranf: 1 bo 12W + 1 bo 36W (không linh kiện) + đủ bóng
    16.vusonlvb:2 board mạch in 36W.
    17.khangdep: 2 board 12w, 2 OPT,2 biến áp nguồn đủ bóng(có đế). (không linh kiện)
    18. niubai68 : 2board 12w , 2 OPT , đủ bóng.
    19. chinh93q: 2board 36w hoàn chỉnh, 2 OPT, 2 biến áp nguồn (full).
    20.dungphuong79: 2boar 12w hoàn chỉnh,2OPT,2 biến áp nguồn
    21. Nghe ke : 2 board 36W, 1 OPT, 1 biến áp nguồn + bóng ( một bộ )
    22. luatvista : 2 board mạch in 12W , 2 OPT, 2 biến áp nguồn, bóng công suất cho bo 12W
    23. waangfu77: 2 board mạch in 36W , 2 OPT, 2 biến áp nguồn.
    24. ddinhchi: 02 board mạch in 12w hoàn chỉnh, 2 opt, 2 biến áp nguồn, đủ bóng có đế
     

Share This Page

Loading...