Ultra Low Cost (ULC) - EL84 Push Pull

Discussion in 'Đèn điện tử' started by Ultraline, 2/9/09.

  1. Ultraline

    Ultraline Advanced Member

    Joined:
    14/8/09
    Messages:
    4.757
    Likes Received:
    36
    Re: Ultra Logical (ULC) - Ampli Đèn Chất Lượng Cao-Hay-Rẻ-Đẹp...


    Hix,mới thay mà hỏi ngược lại em mới ghê chứ,thay luôn cục còn lại đi bác sĩ ơi. :lol:
     
  2. NDHien

    NDHien Advanced Member

    Joined:
    12/11/09
    Messages:
    1.693
    Likes Received:
    11
    Re: Ultra Logical (ULC) - Ampli Đèn Chất Lượng Cao-Hay-Rẻ-Đẹp...

    Nếu còn kịp không cần match cũng được, vì match là lo xa mai mốt tháo ra làm song song SE, nhưng mà thôi chắc không làm vì tốn nhiều....., nếu còn kịp thì của mình không cần match cũng được.

    Thân
     
  3. hoai_co

    hoai_co Advanced Member

    Joined:
    28/3/10
    Messages:
    109
    Likes Received:
    0
    Re: Ultra Logical (ULC) - Ampli Đèn Chất Lượng Cao-Hay-Rẻ-Đẹp...

    Không sao Hiền ơi mình chỉ làm SE nên cứ lấy 2 bóng 845C mới không match pair cũng khg sao.
     
  4. nym

    nym Approved Member

    Joined:
    26/4/06
    Messages:
    21
    Likes Received:
    0
    Re: Ultra Logical (ULC) - Ampli Đèn Chất Lượng Cao-Hay-Rẻ-Đẹp...

    Bác lấy dùm 2 bóng 845C mới không match pair cũng kô sao. Thanks
     
  5. hoai_co

    hoai_co Advanced Member

    Joined:
    28/3/10
    Messages:
    109
    Likes Received:
    0
    Re: Ultra Logical (ULC) - Ampli Đèn Chất Lượng Cao-Hay-Rẻ-Đẹp...

    Đang chơ tin nè Hiền ơi! Đã đặt hàng cặp chân 845 rôi vì ngại khg muốn nhờ bác
     
  6. hoai_co

    hoai_co Advanced Member

    Joined:
    28/3/10
    Messages:
    109
    Likes Received:
    0
    Re: Ultra Logical (ULC) - Ampli Đèn Chất Lượng Cao-Hay-Rẻ-Đẹp...

    Vụ đèn đóm sao rồi Hiền ơi! Có kết quả gì chưa
     
  7. Ultraline

    Ultraline Advanced Member

    Joined:
    14/8/09
    Messages:
    4.757
    Likes Received:
    36
    Re: Ultra Logical (ULC) - Ampli Đèn Chất Lượng Cao-Hay-Rẻ-Đẹp...

    Em đã cập nhật thêm 2 bác matchpair rồi,ngày mai bên đây nó nghĩ 1-5 chắc qua lễ mới nhận hàng bác ơi,số lượng chủng loại đã được fax qua đó rồi.

    Một số bác mua bóng 300B Full Music thì phải chờ gửi hàng từ Thiên Tân về,chậm hơn mấy bác kia khoảng 2 ngày.

    Thân.
     
  8. ddinhchi

    ddinhchi Advanced Member

    Joined:
    8/1/09
    Messages:
    1.045
    Likes Received:
    13
    Location:
    Ha Noi
    Re: Ultra Logical (ULC) - Ampli Đèn Chất Lượng Cao-Hay-Rẻ-Đẹp...

    Thế còn vụ Ver3 của cái ULC thế nào rồi bác, bác công bố sớm để em còn chuẩn bị linh kiện và chassis dần dần nhé :) .
     
  9. longpcb

    longpcb Advanced Member

    Joined:
    16/9/08
    Messages:
    2.175
    Likes Received:
    23
    Location:
    Gầm gầm cầu!
    Re: Ultra Logical (ULC) - Ampli Đèn Chất Lượng Cao-Hay-Rẻ-Đẹp...

    Bác Ultraline ơi Bác cho em hỏi là không hiểu sao ULC12W nhà em bị 3 em trở này sau khi bật máy khoảng 3 phút thì rất nóng(bỏng tay, nó nóng tới mức làm chẩy cả lớp nhựa bọc bảo vệ của tụ 470uF/400V bên cạnh, khói khét lẹt làm em tưởng bị cháy cái tụ nào đó), tiếng ra vẫn bình thường. vậy nó có bình thường không? nếu không bình thường thì xử lý bằng cách nào? trong đó nóng nhất là trở 220om/3W. Các Bác bắt bệnh giúp em với nhé! Kính!
     

    Attached Files:

  10. Ultraline

    Ultraline Advanced Member

    Joined:
    14/8/09
    Messages:
    4.757
    Likes Received:
    36
    Re: Ultra Logical (ULC) - Ampli Đèn Chất Lượng Cao-Hay-Rẻ-Đẹp...

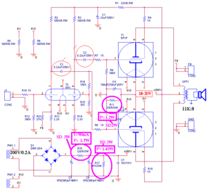
    Bác Long xem lại điện trở dùng có phải loại 3W không? có thể lắp nhầm 2W nên nó nóng ạ.

    Theo tính toán của em thì con 220R cần công suất 1.7W,em dùng 3W,các điện trở còn lại bác nhìn theo hình em khoanh tròn.


    Nếu bác không tìm được loại 3W thì bác giảm trở này xuống còn 100R,khi đó bác dùng 2W vẫn tốt( Version 2 em dùng 100R/2W) Nó có ưu điểm là giảm nội trợ nguồn,nhược điểm là mắc lọc RC có thời hằng bị giảm,lọc không sạch tần số thấp nhưng theo em thì T= 470.10(-6) x 100 = 4,7mS # Fcut=21.2 Hz là OK,không có vấn đề về nhiểu tần số thấp ạ.

    Thân.
     

    Attached Files:

    • 12W.GIF
      12W.GIF
      File size:
      19,7 KB
      Views:
      647
  11. DJVDK

    DJVDK Advanced Member

    Joined:
    16/3/09
    Messages:
    1.025
    Likes Received:
    432
    Re: Ultra Logical (ULC) - Ampli Đèn Chất Lượng Cao-Hay-Rẻ-Đẹp...

    em đã bị cháy đen thui con 220R!
    và bị cháy luôn lớp nhưa tụ 470uf nichicon
    hic.để nhìn ghê quá,em tháo tụ ra quăng luôn..thay tụ khác hiệu thì nhe nó kì kì
    phải lết ra chợ tìm loại ra chợ đúng loại thì ok :mrgreen:
    đã thay loại 5w và loại 2w to vật......ổn :D
     

    Attached Files:

    • 2w.jpg
      2w.jpg
      File size:
      116,9 KB
      Views:
      615
    • 5w.jpg
      5w.jpg
      File size:
      93,1 KB
      Views:
      611
  12. Ultraline

    Ultraline Advanced Member

    Joined:
    14/8/09
    Messages:
    4.757
    Likes Received:
    36
    Re: Ultra Logical (ULC) - Ampli Đèn Chất Lượng Cao-Hay-Rẻ-Đẹp...

    Hix,bác chơi toàn trở xịn :D

    Cái điện trở nếu đúng W thì không bị gì,chỉ sợ trở TQ nó làm dối thì chịu,mà em cũng lấy làm lạ là mua trở 2 và 3w nhưng so lại thấy có 1 cở,bên đây em mua con 3W tốt nó cũng to vật vã,không nhỏ xíu như Nhật Tảo :lol:
     
  13. DJVDK

    DJVDK Advanced Member

    Joined:
    16/3/09
    Messages:
    1.025
    Likes Received:
    432
    Re: Ultra Logical (ULC) - Ampli Đèn Chất Lượng Cao-Hay-Rẻ-Đẹp...

    em có 2 bộ 1 bộ hàn full và 1 bộ chưa hàn
    bộ 1 đã gắn đầy đủ thì em từ từ thay tụ và trở cho hợp tai em
    và bộ 2 thì em ráng lết hết mức trong tầm của em
    bộ ULC cũng là bộ amp tube đầu tiên em ráp,nên em đầu tư cho đứa con so này lắm lắm :D
    theo em bộ ULC rất xứng đáng đầu tư đồ tốt.nó quýnh ok mờ vả lại trở cũng ít nên thay đồ tốt luôn cho lành
     
  14. piratevn

    piratevn Advanced Member

    Joined:
    2/6/09
    Messages:
    1.357
    Likes Received:
    5
    Location:
    SAIGON (Q.1 & Q.11),
    Re: Ultra Logical (ULC) - Ampli Đèn Chất Lượng Cao-Hay-Rẻ-Đẹp...

    Bác Ul và các bác khác cho em hỏi tí.
    Vì vô vàn những lí do khách wan và chủ wan nên em vẩn chưa thể sắm 1 cặp loa bèo bèo để ghép với cái 12W. giờ em định như sau :
    Từ ngõ ra A loa front của cái Reiceive em sẽ ----> vô ngõ In của cái 12W, ----> 2em Onkyo D032AX và như thế mổi lần xem film hay nghe nhạc 2 kênh em sẻ phải mở cả Reiceiver và cái 12W.
    Cho em hỏi đấu nối như vậy có an toàn không??? có những khả năng nào sẽ xảy ra???
    Xin cảm ơn mọi người trước :)
     
  15. longpcb

    longpcb Advanced Member

    Joined:
    16/9/08
    Messages:
    2.175
    Likes Received:
    23
    Location:
    Gầm gầm cầu!
    Re: Ultra Logical (ULC) - Ampli Đèn Chất Lượng Cao-Hay-Rẻ-Đẹp...

    Em cũng phải học Bác thay thôi chứ tình hình đến hôm nay thì trở 220R/3W của em nó nứt rồi chắc sắp tèo đến nơi, mà lạ cái là con này em lắp trở ngon của sieuthiav thì lại nóng nhắt, còn 2 con 47K và 330 của anh Ba thì lại nóng ít hơn mới tệ chứ. Mai em sẽ lết ra chợ tìm mấy con 3W - 5W của Nga có lẽ ổn, em cũng nghĩ như Bác Hiền, Hàng Anh Ba khó tin lắm. Em cảm ơn các Bác nhiều!
     
  16. mrhung

    mrhung Advanced Member

    Joined:
    25/2/10
    Messages:
    592
    Likes Received:
    1
    Re: Ultra Logical (ULC) - Ampli Đèn Chất Lượng Cao-Hay-Rẻ-Đẹp...

    Các bác cho em hỏi. Ở HN chỗ nào còn bán bòng 6p1p mới các bác nhỉ. 2 bóng của em bị hở khí mới chết.
     
  17. Tomcat

    Tomcat Advanced Member

    Joined:
    3/12/09
    Messages:
    1.795
    Likes Received:
    7
    Re: Ultra Logical (ULC) - Ampli Đèn Chất Lượng Cao-Hay-Rẻ-Đẹp...

    Bác Line ui! ULC V2 của em có vấn đề rùi :( . Một kênh thì lúc kêu lúc không kêu, lay các bóng hoặc ấn nhẹ vào bóng thì nó kêu. Đã thử đổi vị trí các bóng, các kênh nhưng không chữa được=> bóng tốt :) . Nhưng em thấy vị trí các trở R2-R5 có tia lửa điện và loa có tiếng nổ lụp bụp khi phóng điện :shock: . Liệu tụ thoát hay mass có vấn đề gì không, hay là bị rạn mạch như bác Bluestar phán để em còn kiểm tra không thì gay lắm rồi mà em không thể kìm hãm sự sung sướng được :oops:
    P/S Em đã di lại mối hàn ở các chân trở, chân đèn nên không có chuyện hở mối hàn nên phóng điện :(
     
  18. Tomcat

    Tomcat Advanced Member

    Joined:
    3/12/09
    Messages:
    1.795
    Likes Received:
    7
    Re: Ultra Logical (ULC) - Ampli Đèn Chất Lượng Cao-Hay-Rẻ-Đẹp...

    Bác liên hệ với shop phương đồng nát may ra còn loại 6P1P EB của Nga đít đen nghe nói là hay nhất :D
     
  19. Ultraline

    Ultraline Advanced Member

    Joined:
    14/8/09
    Messages:
    4.757
    Likes Received:
    36
    Re: Ultra Logical (ULC) - Ampli Đèn Chất Lượng Cao-Hay-Rẻ-Đẹp...

    Bác thay cái chân đèn giúp em đi,em không biết bác dùng chân loại nào vì hôm đó bác Bluestar lắp nên em không rỏ,bác thay chân khác vào là tốt ngay.

    Thân.
     
  20. mrhung

    mrhung Advanced Member

    Joined:
    25/2/10
    Messages:
    592
    Likes Received:
    1
    Re: Ultra Logical (ULC) - Ampli Đèn Chất Lượng Cao-Hay-Rẻ-Đẹp...

    Em đã liên hệ với bác phương nhưng hết mất rùi. Trước đó em cũng vác mấy cặp của bác Phương về nhưng chạy tầm 1 tháng thì 3 em bị hở khí hic hic
     
  21. Ultraline

    Ultraline Advanced Member

    Joined:
    14/8/09
    Messages:
    4.757
    Likes Received:
    36
    Re: Ultra Logical (ULC) - Ampli Đèn Chất Lượng Cao-Hay-Rẻ-Đẹp...

    Em đã liên hệ với bác phương nhưng hết mất rùi. Trước đó em cũng vác mấy cặp của bác Phương về nhưng chạy tầm 1 tháng thì 3 em bị hở khí hic hic[/quote]

    Bác gọi cho bác Huy,bác ấy chuyển cho bác 1 ít.
     
  22. mrhung

    mrhung Advanced Member

    Joined:
    25/2/10
    Messages:
    592
    Likes Received:
    1
    Re: Ultra Logical (ULC) - Ampli Đèn Chất Lượng Cao-Hay-Rẻ-Đẹp...

    Bác gọi cho bác Huy,bác ấy chuyển cho bác 1 ít.[/quote]
    Thanks bác nhưng em chỉ sợ đợi bác Huy gửi từ trong đó ra cũng hơi lâu. Lên muốn mua luôn ở HN trong hôm nay .Vì em định mod cái Pre cũng dùng 6p1p
     
  23. Tomcat

    Tomcat Advanced Member

    Joined:
    3/12/09
    Messages:
    1.795
    Likes Received:
    7
    Re: Ultra Logical (ULC) - Ampli Đèn Chất Lượng Cao-Hay-Rẻ-Đẹp...

    Em thấy chân đế gắn rất chặt mà :( . Rút đèn ra thì vừa rút vừa phải lay nhẹ thì nó mới ra được. Em chỉ ngại nhất là giữa các trở R2-R5 có phóng tia lửa điện lý do là từ đâu? Nhưng mà bác nói thế thì em cũng cố thay vậy hy vọng nó đúng bệnh. V1 hiện giờ em ghép thêm Pre cambridge audio C100 thì thấy tiếng nó chi tiết hơn, tăng gain nhưng tiếng mỏng đi và mới nghe thì thấy hơi lạnh không còn ấm áp của đèn như trước nữa chắc là do Pre bán dẫn. Mà em nghe nói đồ ăng lê nó trầm ấm lắm mà tại sao lại như vậy ta? Mấy hôm nay nghe quen tai rồi thì cũng thấy dễ chịu hơn :lol: . V2 em để dành để ghép với driver 12" Philips. Em này em đang định đóng thùng electrovoice
     
  24. Bluestar

    Bluestar Advanced Member

    Joined:
    21/3/09
    Messages:
    1.138
    Likes Received:
    6
    Location:
    XÓ CHỢ-GÒ VẤP
    Re: Ultra Logical (ULC) - Ampli Đèn Chất Lượng Cao-Hay-Rẻ-Đẹp...

    cái này của bác Tom là ULC Phiên bảng 2, em bưng nguyên xi cái bo mạch của H gửi cho bác Tom, em chỉ thay "tụ nguồn+tụ nối tầng+tụ thoát+trở thoát catot" còn tất cả là Zin, bác Tom hiện đang có ULC ver1 và ver2 , nên có thể so sánh 2 phiên bảng này trên một bộ dàn một cách chính xác nhất.
    Kính
     
  25. Ultraline

    Ultraline Advanced Member

    Joined:
    14/8/09
    Messages:
    4.757
    Likes Received:
    36
    Re: Ultra Logical (ULC) - Ampli Đèn Chất Lượng Cao-Hay-Rẻ-Đẹp...

    À,vậy mà em nghĩ là cái đầu tiên.

    Bác xem giúp bác ấy vụ lỏng chân gì đó giúp em,em không có thông tin nên chỉ đoán mò thôi. :D

    Thân.
     

Share This Page

Loading...